소형 고효율 Boost 컨버터 MT3608의 핵심 이해
전자 프로젝트를 하다 보면 이런 상황이 자주 생깁니다.
- 리튬배터리(3.7V)로 5V를 만들고 싶다
- 5V에서 9V나 12V를 만들고 싶다
- 작은 IoT 기기에서 전압을 끌어올려야 한다
이럴 때 가장 많이 쓰이는 칩이 바로 MT3608입니다.


(상) MT3608 (하) MT3608을 포함하는 전압 증폭회로
오늘은 MT3608의 원리부터 설계 방법, 실제 사용 시 주의사항까지 한 번에 정리해보겠습니다.
1. MT3608이란 무엇인가?
MT3608은 Step-Up, 즉 Boost 타입 DC-DC 컨버터입니다.
입력 전압보다 더 높은 전압을 만들어주는 스위칭 레귤레이터입니다.
주요 스펙은 다음과 같습니다.
- 입력 전압: 2V ~ 24V
- 출력 전압: 최대 28V
- 스위칭 주파수: 1.2MHz
- 내부 MOSFET 내장 (80mΩ)
- 내부 스위치 전류 제한: 4A
- 효율: 최대 약 97%
- 패키지: SOT23-6 (초소형)
소형, 고효율, 저전압 동작이 가능하기 때문에 휴대용 기기에서 매우 많이 사용됩니다.
2. 왜 1.2MHz가 중요한가?
스위칭 주파수가 1.2MHz라는 것은 의미가 큽니다.
주파수가 높으면:
- 인덕터를 작게 만들 수 있음
- 커패시터 용량을 줄일 수 있음
- 전체 회로 크기를 줄일 수 있음
즉, 소형화에 매우 유리합니다.
IoT 기기나 배터리 기반 회로에 잘 어울리는 이유입니다.
3. 기본 동작 원리 (Boost 방식)
MT3608의 동작은 다음과 같습니다.
- 내부 MOSFET ON
- 인덕터에 에너지 저장
- MOSFET OFF
- 인덕터 에너지가 다이오드를 통해 출력으로 전달
- 출력 전압을 FB 핀에서 감지
- 기준 전압 0.6V와 비교하여 듀티비 조절
FB 기준 전압은 0.6V입니다.
이 기준을 이용해 출력 전압을 제어합니다.
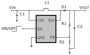
4. 출력 전압 설정 방법
출력 전압은 저항 두 개로 설정합니다. (회로도는 위에 있습니다.)
공식은 아래와 같습니다.
Vout = 0.6 × (1 + R1 / R2)
여기서
- R1은 출력과 FB 사이 저항
- R2는 FB와 GND 사이 저항
예를 들어 12V를 만들고 싶다면,
12 = 0.6 × (1 + R1 / R2)
즉, 12 / 0.6 = 20
1 + R1 / R2 = 20
R1 / R2 = 19
이 비율로 저항을 선택하면 됩니다.
수식이 복잡하지 않아 설계가 매우 단순합니다.
5. 인덕터 선택
권장 인덕터 값은 다음과 같습니다.
4.7uH ~ 22uH
중요한 선택 기준은:
- 1.2MHz에서 코어 손실이 낮을 것
- DCR(직류저항)이 낮을 것
- 포화 전류가 충분히 클 것
인덕터가 포화되면 효율이 급격히 떨어지고 발열이 발생합니다.
싼 인덕터를 쓰면 문제가 생기기 쉽습니다.
6. 다이오드 선택
반드시 Schottky 다이오드를 사용해야 합니다.
이유는:
- Forward 전압 강하가 낮음
- 고속 스위칭에 적합
- 효율 향상
일반 다이오드를 쓰면 발열과 손실이 커집니다.
7. 커패시터 선택
권장 구성:
- 입력: 22uF 세라믹
- 출력: 22uF 세라믹
- X5R 또는 X7R 타입
ESR이 낮을수록 리플이 줄어듭니다.
8. 시중 MT3608 모듈의 현실
시중 모듈에는 2A라고 적혀 있는 경우가 많습니다.
하지만 실제로는:
- 1A 근처가 현실적인 출력
- 12V 출력에서는 더 낮아질 수 있음
- 방열 설계가 거의 없음
예를 들어,
3.7V → 12V, 1A 출력이라면
출력 전력은 12W입니다.
효율이 85%라고 가정하면 입력은 약 14W 필요합니다.
3.7V 기준 입력 전류는 약 3.8A가 됩니다.
이 정도 전류면 인덕터와 IC가 뜨거워질 수밖에 없습니다.
그래서 “2A 가능”이라는 문구를 그대로 믿으면 안 됩니다.
9. 언제 사용하면 좋은가?
- 리튬배터리 → 5V 변환
- 5V → 9V, 12V 변환
- 소형 LCD 바이어스 전원
- 센서 전원 공급
- 소형 IoT 기기
저전력, 소형 설계에 적합합니다.
10. 언제 사용하면 안 되는가?
- 15W 이상 고전력 설계
- 자동차 전장 고출력
- EMI에 매우 민감한 아날로그 회로
이 경우는 더 큰 전력용 컨버터가 필요합니다.
11. PCB 레이아웃이 성능을 결정한다
Boost 컨버터는 레이아웃이 매우 중요합니다.
반드시 지켜야 할 것:
- SW 노드는 최대한 짧고 작게
- 입력/출력 커패시터는 IC 가까이
- GND는 넓은 그라운드 플레인 사용
- FB 라인은 노이즈에서 멀리
레이아웃이 나쁘면 효율도 떨어지고 노이즈도 증가합니다.
마무리
MT3608은
- 소형
- 고효율
- 저전압 입력 가능
- 설계 단순
이라는 장점을 가진 매우 강력한 Boost 컨버터입니다.
하지만 기억해야 할 한 문장:
“전원 설계는 부품 하나 고르는 문제가 아니라 시스템 전략이다.”
전압, 전류, 효율, 열, 레이아웃까지 모두 고려해야
진짜 안정적인 설계가 됩니다.
'DIY Electronics' 카테고리의 다른 글
| 개발보드 전원관리: Linear Regulator, L7805 사용법 완전 정리 (0) | 2026.02.26 |
|---|---|
| 개발보드의 전원 관리: MINI360 Buckconverter (0) | 2026.02.25 |
| 개발보드의 전원 관리: L4931, 저전력 및 자동차 애플리케이션을 위한 정밀 저차압(LDO) 레귤레이터 (1) | 2026.02.24 |
| 프로젝트의 전원 관리: AMS1117이 메이커에게 최고의 친구인 이유 (1) | 2026.02.23 |
| 전자 프로젝트의 시작은 전원 설계다: Power Supply 기초부터 Buck/Boost/Buck-Boost까지 (0) | 2026.02.22 |